
我们对于未来的前程、发展都是很迷茫的,所以求签算卦是很多人都会采取的方式,观音灵签就是其中一种,希望正版观音灵签100签签文的内容能给我们答疑解难,观音灵签总共有一百支,观音灵签每支签都有其特殊的意义。观音灵签,最玄之处是签文不会有详细解释,一切都要自行会意,要靠个人的慧根去参透当中的玄机,接下来就和小编一起看看正版观音灵签100签解吧!
【正版观音灵签100签】

1-20签

第一签,上上,子宫。

天开地辟作良缘,日吉时良万物全;若得此签非小可,公行忠正帝王宣。
解曰:急速非速,年来直时,佛神择笔,先报君知。此签万事求谋具吉利也。
第二签,中平,子宫。

鲸鱼未变守江湖,不可升腾离碧波;异日峥嵘身变化,许君一跃跳龙门。
解曰:得忍且忍,得耐且耐,须用时,叫功名定在。此签几多有进,退则吉也。
第三签 ,下下,子宫。

临风冒雨去还归,役役劳身似燕儿;衔得泥来若作垒,到头垒坏复成泥。
解曰:千般百计,晨昏不爽,谁心此事,劳心到底。此签燕子衔泥之象,万事芝心费力也。
第四签,中平 ,子丑宫。

千年古镜复重圆,女再求夫男再婚;自此门庭多改换,更添福禄共子孙。
解曰:五五二五,骑龙跨凤,须事劳心,于中有补。此签古镜重圆之象,万事有贵人也。
第五签,中平 ,子宫。

一锄凿地要求泉,努力求之得最难;无意俄然遇知己,相逢携手上青天。
解曰:欲求心事,西方可求,不论灾讼,立地可谋。此签掘地求泉之象,万事劳心有益也。
第六签,中平 ,丑宫。

报君岩下铜鸟居,须是还他大丈夫;舍得金宝谁可得,通行天下此人无。
解曰:会用无富,身清岂贫,待时乐利,相与哲人。此签报岩铜鸟之象,凡事宜真乃吉也。
第七签,下下,丑宫。

奔波阻隔重重险,带水拖泥又渡山;更望他乡求用事,千山万水未回还。
解曰:退身可得,进步难为,只可守旧,莫望高位。此签带水拖泥之象,万事守旧则吉也。
第八签,上上,丑宫。

茂林松柏正兴旺,雨雪风霜总不摧;异日自然成大用,功名作个栋梁材。
解曰:路有亨通,终身有功,田蚕丰熟,谷稻兴隆。此签茂林松柏之象,万事有贵气也。
第九签,上上,丑宫。

愿君勿问心中事,此意偏宜说向公;一片明心清皎月,恰如晧月正当中。
解曰:平心正直,理顺则宽,圣无私语,终有分明。此签晧月当空之象,万事光明通达。
第十签,中平,亥宫。

石芷无价宝和珍,只管他乡外界寻;宛如持灯理觅火,不如收拾枉劳心。
解曰:姻缘会遇,何事不成,须无别意,眼前是真。此签持灯觅火之象,万事待时成就也。
第十一签,中平,亥宫。

欲求万事喜非常,争奈亲姻只暂忙;到头毕竟乘鹿箭,贵人指引贵人乡。
解曰:变换得缘,啼哭双全,要求光明,因灾作福。此签因祸得福之象,万事营谋大吉也。
第十二签,上上,亥宫。

否极泰来咫尺间,抖擞君子出于山;若遇虎兔佳音信,立志忙中事不难。
解曰:有意兴发,到彼安然,若问用事,得遇贵人。此签因祸得福,逢凶化吉,万事营谋大吉也。
第十三签,上上,亥宫。

自小生在富贵家,眼前万事总奢华;蒙君赐紫金鱼带,四海传名足可夸。
解曰:囚有逢赦,病即安然,龙门得遇,名遍皇宫。此签 万事皆大吉也。
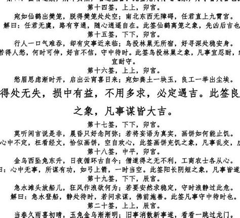
第十四签,上上,卯宫。

宛如仙鹤出樊笼,脱得樊笼处处空;南北东西无障碍,任君直上九霄宫。
解曰:任君无疑,路有亨通,随心自在,逍遥得意。此签万事先凶后吉也。
第十五签,下下,卯宫。

行人一口气难吞,却有灾事近来临;鸟投林巢无所宿,好寻深处稳安身。
解曰:若得人愁,何时可伸,好言不信,守旧待时。此签鸟投林巢之象,凡事宜忍耐,终应心也,宜耐守已。
第十六签,上上,卯宫。

愁眉思虑渐时开,启出云宵喜日来;宛如粪土一块玉,良工一举出尘埃。
解曰:得处无失,损中有益,不用多求,必定遇吉。此签良工举玉之象,凡事谋皆大吉。
第十七签,下下,卯宫。

莫听闲言说是非,晨昏只好念阿弥;若将妄语为真实,画饼如何止得饥。
解曰:心中不定,枉看经文,恰似画饼,空自欢心,此签画饼充饥之象,凡事乱交,虚多实少。
第十八签,中平,卯宫。

金鸡西坠兔东升,日夜循环古自今;僧道得之无不利,工商农士各从心。
解曰:心中无事,所谋有功,如弓上箭,一时当空。此签阳长阴短之象,凡事皆遂心也。
第十九签,下下,辰宫。

急水滩头放船儿,狂风作浪欲何为;若要安然求稳静,守时浪静过此危。
解曰:急水登船,静处待时,若问求谋,佛前施善。此签凡事守旧待时也。
第二十签,上上,辰宫。

当春久雨喜初晴,玉兔金鸡渐渐明;旧事销散新事遂,看看一跳过龙门。
解曰:佛力扶持,有灾无危,福自天生,百事遂意。此签阴阳会合之象,凡事和合大吉也。
21-40签

第二十一签,上上,辰宫。

阴阳道合总由天,女嫁男婚岂偶然;但看龙蛇相会合,熊罢入梦喜团圆。
解曰:谋望从心,婚姻孕男,资财进盖,更利田蚕。此签凡事和合大吉也。
第二十二签,中平,巳宫。

旱时田地皆枯竭,谢天甘雨下霖淋;花果草木都润泽,始知一雨值千金。
解曰:田蚕倍熟,命运相生,病遇良药,行人便回。此签旱逢甘雨之象,凡事有救也。
第二十三签,中平,巳宫。

欲攀仙桂入蟾宫,岂虑天门不放行;忽然一般音信好,高人自送岭头云。
解曰:商家利益,行芷有危,病安讼遂,务需善施。此签凡事后必亨通也。
第二十四签,下下,巳宫。

不成理论不成家,水性痴人似落花;若问君恩难得力,到头毕竟事如麻。
解曰:是非莫说,必须仔细,心正理顺,即不伤身。此签痴人蒙塞之象,凡事守旧待时也。
第二十五签,中平,巳宫。

过了忧危第几重,从今再历永无凶;宽心自有宽心计,得遇高人护大功。
解曰:讼终自理,病得安痊,出入求谋,古井逢泉。此签凡事贵人成就也。
第二十六签,下下,午宫。

上下传来事总虚,天边收得一封书;书中许我功名事,直待终时亦是空。
解曰:目下心烦,求闲不闲,欲望名利,守旧心安。此签凡事防小人守旧也。
第二十七签,中平,午宫。

一谋一用一番机,虑後思前不敢为;时至贵人相助力,银墙铁壁好安居。
解曰:改旧成新,寒花遇春,从前阻隔,今得贵人。此签凡事近贵人好也。
第二十八签,下下,午宫。

东方月上正婵娟,顷刻云遮亦暗存; 或有圆时还有缺,更言非看复皆全。
解曰:浮云遮月,还需疑惑,等到云散,便见明月。此签凡事昏迷未定也。
第二十九签,上上,午宫。

宝剑出匣跃光明,在匣全然不惹尘; 今得贵人携出现,有威有势众人钦。
解曰:宝剑出匣,光芒万丈,贵人指引,百事欢畅。此签凡事旧时得利也。
第三十签,下下,午宫。

劝君切莫向他求,似鹤飞来暗箭投;若去采薪蛇在草,恐遭毒口也忧愁。
解曰:开口合齿,闭事莫理,若是生心,到头害已。此签凡事守已小心也。
第三十一签,中平,未宫。

清闲无忧静处坐,饱后食茶困时卧;放下身心不用忙,必定不遭殃与祸。
解曰:心向我佛,守旧安然,直待时来,事情偶然。此签守旧安然之象,凡事宜宽心待时也。
第三十二签,中平,未宫。

前程杳杳定无疑,石中藏玉有谁知;一朝良匠分明剖,始觅其中碧玉奇。
解曰:玉在石中,异人少知,直待分明,近可施为。此签破石见玉之象,凡事有吉无凶也。
第三十三签,中平,未宫。

内藏无价宝玉珍,得玉何须外界寻;不如等待高人识,恰如灵雨涤烦襟。
解曰:内藏珍玉,不须外寻,遇贵指示,不劳空心。此签凡事守旧则吉也。
第三十四签,上上,未宫。

行藏出入礼仪恭,言必中听信必聪;心事了然俱清澈,光明如日正当空。
解曰:心中无事,抽水澄清,不须疑惑,事自然成。此签如日当空之象,凡事求谋得意也。
第三十五签,中平,申宫。

衣冠重整旧宿风,道是无功却有功;扫却当途荆棘刺,三人共议事和同。
解曰:不用辨疑,自有佳期,若问前程,异路可遇。此签衣冠重整之象,凡事先难后易也。
第三十六签,下下,申宫。

欲待安身运到时,风中灯火不得宜;不如收拾深堂坐,庶免光摇拂拂期。
解曰:静处安身,待命到时,佛前施善,守旧无疑。此签风摇灯火之象,凡事来逆守常也。
第三十七签,下下,申宫。

月照天书静处期,却被云雾昏又迷;宽心等待浮云散,此时更宜好施为。
解曰:家里忧恼,人口有灾,佛庙布施,防止破财。此签云遮月之象,凡事求谋守旧善施也。
第三十八签,上上,申宫。

百事从今百路通,好似文王遇太公;当年文明高天下,声名赫耀帝城中。
解曰:功名显达,百事亨通,行程一步,更见有功。此签贵人指引之象,凡事通达有功也。
第三十九签,中平,酉宫。

天边消息应难思,切莫牵罡妄强求;若把石头磨作镜,曾知枉费已工夫。
解曰:千方百计,枉费工夫,不如守旧,必有来由。此签不可攀登之象,凡事安静则吉也。
第四十签,中平,酉宫。

红轮西坠兔东升,阴长阳短百事亨;若是女人宜望用,增添禄福称你心。
解曰:阴利女人,不宜男子,若为病谋,先凶后吉。此签凡事先难后易也。
41-60签

第四十一签,下下,酉宫。

无限好语君须记,却为隐贼作知己;莫贪眼下有些甜,可虑他年前样苦。
解曰:花言巧语,君子莫信,牢记心头,不生寂寞。此签认假作真也。
第四十二签,上上,酉宫。

皇君圣后总为恩,复待祈祷无损增; 一切有情皆受用,人间天下得期亨。
解曰:天皇恩泽,始终莫忘,晨昏念佛,可宜烧香。此签凡事成就大吉也。
第四十三签,上上,戌宫。

天地交泰万物全,自营自养自然锦;收罗万象皆精彩,事事称心谢圣贤。
解曰:天生万物,谋望皆通,福德相助,瑞气匆匆。此签凡事大吉无危也。
第四十四签,中平,戌宫。

棋逢敌手着便宜,黑白盘中未决时;皆因一着知胜败,须教自有好推移。
解曰:欲求心事,恰似围棋,到底胜败,先用后机。此签凡事贵人和合也。
第四十五签,上上,戌宫。

温柔自古胜强刚,积善于门大吉昌;若有贵人得此卦,宛如正渴遇琼浆。
解曰:天地有知,恩泽非常,观音保佑,终生莫忘。此签凡事贵人和合也。
第四十六签,上上,戌宫。

劝君耐守旧生涯,把定心肠莫听邪;直待有人轻著力,枯枝老树再生花。
解曰:守旧守旧,事自成就,动则多灾,静则无咎。此签枯木生花,守旧待时,凡事等待则吉也。
第四十七签,上上,亥宫。

锦上添花色愈鲜,运来禄马喜双全;时至莫道功名慢,一举登科四海传。
解曰:守旧变新,复有双营,平生志愿,皆由是命。此签凡事大吉大利也。
第四十八签,上上,亥宫。

鲲鸟飞来化作鹏,遨游快乐去飞腾;翱翔万里云霄外,任是诸禽总不能。
解曰:鲲鸟为鹏,余禽不能,佛前点香,福禄自然。此签有事变大吉也。
第四十九签,下下,亥宫。

天寒地冻水成冰,何须贫苦自悭名;吸得守已静处坐,待时再变自然明。
解曰:水冻成冰之象,凡事不用枉求。
第五十签,上上,亥宫。

五湖四海任君行,高挂帆篷自在撑;若得顺风随即至,落船宝贝喜层层。
解曰:自在无忧,不须着力,财喜皆来。此签皆遂大吉也。
第五十一签,中平,子宫。

夏日初临日最长,人人愁热闷非常;天公也解诸人意,薰风拂过自然凉。
解曰:道用莫疑,自有佳期,营谋用事,无须质疑。此签凡事自凉则好也。
第五十二签,下下,子宫。

水中捞月费工夫,费尽工夫却又无;莫信闲言与乱语,枉劳心力独身孤。
解曰:言语难思,劳心费力。此签守旧,不必劳心也。
第五十三签,上上,子宫。

失意翻成得意时,龙吟虎啸两相宜;青天自有通宵路,许我功名再人期。
解曰:教去且去,教住即住,自有亨通,到头必利。此签凡事旺利也。
第五十四签,下下,子宫。

梦中得宝醒来无,自谓南山只是锄; 苦问婚姻并问病,别寻他路好相扶。
解曰:物在水中,形影长短,皆难分定,心用自量。此签凡事费力劳心也。
第五十五签,上上,丑宫。

父贤传子子传孙,衣禄丰盈只在天;金马玉堂人快乐 饥食渴饮倦时眠。
解曰:接竹饮泉,流传不绝,君子谋望,无不怀揣。此签接竹引泉之象,凡事谋望大吉也。
第五十六签,中平,丑宫。

涧小石粗流水响,月白风清贵人忙;路须君问何方去,管取林中花处香。
解曰:营谋用事,劳心费力,守旧待时,凡事大吉。此签凡事大吉有贵人。
第五十七签,中平,丑宫。

闻是说非风过耳,好衣好禄自当中;君莫记取他年事,汝意还与我意同。
解曰:所作谋望,皆大利喜,从公用力,如手逢娘。此签是非不听之象,凡事有贵人扶则大吉也。
第五十八签,下下,丑宫。

直言说话君须记,莫在他乡求别艺;劝君安守旧生涯,除却有馀都不利。
解曰:得过且过,可取旧路,吸宜守旧,莫思别事。此签凡事守旧则吉也。
第五十九签,下下,亥宫。

直上重楼去藏身,四围荆棘绕作林;天高君命长和短,得意翻成失意人。
解曰:如醉饮酒,只宜守旧,无义莫交,运灾无咎。此签守旧待时之象,凡事不利举动也。
第六十签,下下,亥宫。

抱薪救火火增烟,烧遍三千及大千;若问营谋并出入,不如收拾枉劳情。
解曰:千谋百计,一毫无益,不如莫动,自用防灾。此签抱薪救火之象,凡事宜谨防也。
【正版观音灵签100签解】

61-80签

第六十一签,中平,亥宫。

日上吟诗月下歌,逢场作戏笑呵呵;相逢会遇难藏避,喝彩齐唱嗹哩罗。
解曰:在外在屋,虽吟读曲,一片欢心,命由祸福。此签旧平稳之象,凡事大吉也。
第六十二签,中平,亥宫。

晨昏全赖佛扶持,虽是逢危且不危;若得贵人来指引,此时财食自相随。
解曰:平平稳稳,四方名显,改旧从新,皆免凶险。此签贵人指引之象,凡事菩萨保佑大吉也。
第六十三签,下下,卯宫。

昔日行船失了针,今朝依旧海中寻;若还寻得原针在,也费功夫也费神。
解曰:福禄皆须佛,劝君谨守。此签大海捞针之象,凡事劳心费力也。
第六十四签,下下,卯宫。

游玩却在碧波池,暗遭罗网四边围;思量无计翻身出,命到泉关苦独悲。
解曰:屋下安身,祸从天来,佛庙施善,免遭大灾。此签天罗地网之象,凡事宜着力提防。
第六十五签,下下,卯宫。

眼前欢喜未为欢,亦不危兮亦不安;割肉成疮因甚事,不如守旧待时宽。
解曰:知止则止,知宽则宽,割自手肉,痛疾一番。此签只宜守旧。
第六十六签,下下,卯宫。

路险马乏人行急,失阵单卒困相当;滩高风浪船头破,日暮花残天降藉。
解曰:守旧守旧,安心无咎,不用求谋,佛前烧香。此签下滩船破之象,凡事慎防险阻。
第六十七签,中平,卯宫。

一条金秤秤君心,无减无增无重轻;为人平生心正直,文章全识义皆明。
解曰:平生正直,到底清平,只依本人份,处处安身。此签一生正直之象,凡事平稳无凶也。
第六十八签,中平,卯宫。

门庭日庆喜非常,积善于门大吉昌;婚姻田蚕诸事遂,病逢妙药得安康。
解曰:春来日夜,百花自开,事莫迟疑,从今显达。此签凶去吉来之象,凡事营谋大吉也。
第六十九签,中平,辰宫。

冬来岭上一枝梅,叶落枯枝总不摧;探得阳春消息至,依然还我作花魁。
解曰:一箭射空,是空非空,等待春景,悉在其中。此签梅花占魁之象,凡事宜迟则吉。
第七十签,下下,辰宫。

役役恰似采花蜂,飞去西南又去东;春尽花残无觅处,此身不恋旧丛中。
解曰:春花阴雨,久而不晴,求谋无用,不如安静。此签蜜蜂采花之象,凡事劳心费力也。
第七十一签,下下,辰宫。

谁知苍龙十九衙,好似女子嫁二夫;自是一弓施两箭,切恐龙马上安居。
解曰:不出重重,事由天命,正放中间,切宜谨慎,此签凡事再合则吉也。
第七十二签,下下,辰宫。

弄蜂须要求他蜜,只怕遭他尾上针;虽是眼前有异路,暗里深藏荆棘林。
解曰:事须仔细,不用强求,工蜂采蜜,看甚来由。此签凡事劳心旨费力。
第七十三签,上上,巳宫。

春来雷震百鸟鸣,翻身一转离泥土;忽过风云交际处,有朝变化更成龙。
解曰:雷发时节,出入尤成,一朝变化,直到龙门。此签凡事遇贵人。
第七十四签,下下,巳宫。

似鸽飞来自投笼,欲得翻身却不通;南北东西都难出,此卦只恐恨无穷。
解曰:进身有虑,退步难行,依头前去,事恐难成。此签凡事守旧小心也。
第七十五签,下下,午宫。

宛如抱虎过高山,战战竞竞胆碎寒;幸得山前逢妙手,切须保守一身安。
解曰:前程有阻,若问求谋,到底辛苦。此签抱虎过山之象,凡事惊恐凶险也。
第七十六签,下下,午宫。

鱼龙混杂意和同,耐守寒潭未济通;不觉一朝头角耸,禹门一跳到龙宫。
解曰:须有根基,更要待时,营谋出入,切莫妄为。此签鱼龙未变之象,凡事待时度事。
第七十七签,下下,午宫。

梦中说事获多财,身外浮名总虚来;水远山遥难信实,贵人一指笑颜开。
解曰:如梦说梦,声名莫望,只好待时,贵人指引。此签凡事多虚少实也。
第七十八签,中平,午宫。

冷水来浇白雪洋,不寒不热自温凉;若行天下无他事,惟有身中一艺强。
解曰:囚人逢赦,病遇良医,求财谋望,贵人指引。此签凡事平稳大吉也。
第七十九签,下下,午宫。

虚空许愿保平安,保得人安愿未还;莫忘天恩失还了,岂知佛语莫轻慢。
解曰:有人见我,心语不忘,佛眼明示,切莫轻瞒。此签凡事须守旧也。
第八十签,上上,未宫。

直上高岩去学仙,岂知一旦帝王宣;青天白日常明照,心正声名四海传。
解曰:有始有终,莫往西东,心中有事,贵人重重。此签凡事和合大吉。
81-100签

第八十一签,上上,未宫。

梧桐叶落秋将暮,行客奔程似若飞;谢得天公轻著力,顺风船载宝珍归。
解曰:心中从事,天必从之,营谋用事,尽可施为。此签凡事先凶后吉也。
第八十二签,下下,未宫。

炎炎烈火焰连天,焰中还有一朵莲;到底未烧终不害,依前生叶长枝根。
解曰:虽是危险,不伤其身,营谋用事,皆有贵人,此签火中生莲之象,凡事先难后易。
第八十三签,中平,未宫。

譬若初三四五月,半有半无未完全;等待十五良宵夜,到处光明到处圆。
解曰:如月初七,守旧待时,待至圆时,无有不吉。此签凡事候时则吉也。
第八十四签,下下,未宫。

因名丧德不和同,切莫急中变作凶;酒醉不知何处去,青松影里梦朦胧。
解曰:寒鱼离水,美中不美,若问求谋,不知何处。此签凡事守旧,不可动也。
第八十五签,中平,申宫。

云开雾罩山前路,万物园中可再圆;醉读诗书沉梦醒,贵人指引步天台。
解曰:老者如花,春残再开,欲求名利,晚遇横财。此签凡事主后吉也。
第八十六签,上上,申宫。

春来花发映阳台,万物车前进宝财;跃过禹门三级浪,恰如平地一声雷。
解曰:一朝受职,如贫得宝,谋望从心,卦中第一。此签人臣朝帝之象,凡事大利也。
第八十七签,中平,申宫。

人行半岭日衔山,峻险层岩未可安;仰望上天垂护佑,此身犹在太虚间。
解曰:銮石见玉,淘沙见金,需要着力,只是劳心。此签凡事有贵人变之则吉也。
第八十八签,下下,酉宫。

木雕一虎在当门,须是有威不害人;分明说过无妨事,忧恼迟疑恐惧心。
解曰:炉头点扫,似耳过风,可宜作福,前凶后吉。此签凡事宜旧,则不妨也。
第八十九签,上上,酉宫。

出入营谋大吉昌,似玉无瑕石中藏;如今幸得高人引,斯时得宝有风光。
解曰:如石藏玉,贵人指引,得宝心,欢喜有益。此签凡事称心大喜也。
第九十签,上上,酉宫。

忽然一信向天飞,泰山宝贝落船归;若问路途成好事,前头仍有贵人推。
解曰:若问功名,前有贵人,更添喜气,财禄丰盈,此签功名成就之象,凡事进财大吉也。
第九十一签,上上,酉宫。

好展愁眉届众来,前途改变喜多才;一条大路如天阔,凡有施为总称怀。
解曰:一条大路,可向前方,心中有事,通达称心。此签凡事顺遂大吉也。
第九十二签,上上,酉宫。

自幼为旅任施为,财禄丰盈不用求;若问进身谋望事,秀才出去状元回。
解曰:自小到大,无阻无碍,作事营谋,功名定在。此签谋望成功之象,凡事有喜无忧也。
第九十三签,中平,戌宫。

鸾凤翎毛雨落垂,当时应被雀轻欺;忽朝一日云霄霁,依旧还我振羽衣。
解曰:小人正盛,君子莫为,切须守旧,待时而出。此签鸾凤被雨之象,凡事先难后易也。
第九十四签,中平,戌宫。

君子莫信小人推,事有差讹惹是非;琴鸣须有知音在,守常安静得便宜。
解曰:知已守分,闲事莫理,待得贵人,无不欢喜。此签要逢知己之象,凡事守常则吉也。
第九十五签,中平,戌宫。

事业功勤暮与朝,营华物态不胜娆; 若见金鸡报君语,福禄声名价自超。
解曰:志气在勤,事业可成,金鸡报晓,无不欣欢。此签勤俭获福之象,凡事进益大吉也。
第九十六签,上上,戌宫。

巍巍宝塔不寻常,八面玲珑尽放光;劝君志气勤顶礼,作善天龙降千祥。
解曰:瑞气当空,众人皆见,相距不远,福即前现。此签福德前现之象,凡事大吉也。
第九十七签,下下,亥宫。

当空点烛摇疏影,恍惚铺成杨柳花;累被儿童来收拾,岂知只是浮自嗟。
解曰:富贵在天,贫穷由命,不用求人,皆是前定。此签当空燃烛之象,凡事少利也。
第九十八签,下下,亥宫。

出入求财事迟疑,只恐闲愁惹是非; 如鸟飞投罗网里,相逢能有几多时。
解曰:吉凶随天,不由自己,若问诸般,百事愁牵。此签如鱼入网之象,凡事皆不利也。
第九十九签,下下,亥宫。

勒马持鞭直过来,半有忧危半有灾;恰似遭火焚烧屋,天降一雨汤成灾。
解曰:终是劳心,若得是非,枷锁临身,恐忧无益。此签半忧半灾之象,凡事不利也。
第一百签,下下,亥宫。

佛神说尽与君知,痴人说事转昏迷;老人抽得灵签足,不如守旧待来时。
解曰:抽得灵签,尽报君知,痴人昏迷,须待时至。此签守常莫动之象,凡事遂忌也。
